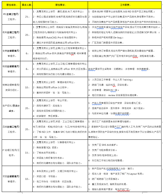
招聘专业
电子/机械/机电/计算机/电气/自动化/通信/管理类/英语及国际经济与贸易等相关专业人员

薪资及晋升
提供具有竞争力的薪资待遇,薪资构成如下:
岗位月薪+加班费+餐费补贴+年终奖金
每年有一次晋升的机会

招聘流程
1) 宣讲会
宣讲会入场请携带好个人简历及荣誉等级证书复印件;
2) 笔试
简历筛选通过人员即可参加公司笔试;
我们将根据您的简历和笔试成绩决定参加面试的人员,并于当天以短信、邮件或电话的
形式通知参加现场面试的人员名单。
3) 面试
参加面试时请携带相关证件原件(就业推荐表、身份证、获奖证书、英语等级证书)。
4) 签约事宜
面试通过的候选人会在当天内得到通知。对于合适的人选,我们会根据您的技能和岗位
与您谈具体的签约事宜(包括:福利待遇、工作内容、职业发展说明、工作时间等),
候选人可根据自己意愿选择当天直接签约。
协议及劳动合同
毕业前来公司实习,与公司签订《实习协议》
毕业后在公司工作,与员工签订《劳动合同》。
员工生活
住宿—公司提供员工宿舍
交通—公司提供宿舍路线员工班车
伙食—公司额外提供每月280元的餐费补贴
福利事项
生日礼金
晚婚、晚育礼金/家属晚育礼金/丧葬慰助金/急难救助金
年度各项公司大型活动
社会保险
按劳动法相关规定和昆山市劳动法律法规相关规定缴纳社会保险
五险一金(工伤保险、医疗保险、生育保险、失业保险、养老保险和住房公积金)
联系方式
地址:江苏省昆山开发区百灵路南侧、玫瑰路西侧
电话:0512-57676666-72088/72546
简历投递邮箱:Recruit@pegatroncorp.com